| Intelligent Automation & Soft Computing DOI:10.32604/iasc.2023.025504 | ![]() |
| Article |
Hybrid Optimisation with Black Hole Algorithm for Improving Network Lifespan
1Department of Computer Science and Engineering, Sri Krishna College of Technology, Coimbatore, 641042, India
2Department of Computer Science and Engineering, Vignan Nirula Institute of Technology and Science, Guntur, 522009, India
3Department of Computer Science and Engineering, Soonchunhyang University, Asan, 31538, Korea
4Department of Mathematics, Faculty of Science, Mansoura University, Mansoura, 35516, Egypt
5Department of Computational Mathematics, Science, and Engineering (CMSE), Michigan State University, East Lansing, MI, 48824, USA
*Corresponding Author: Yunyoung Nam. Email:ynam@sch.ac.kr
Received: 26 November 2021; Accepted: 10 January 2022
Abstract: Wireless sensor networks (WSNs) are projected to have a wide range of applications in the future. The fundamental problem with WSN is that it has a finite lifespan. Clustering a network is a common strategy for increasing the lifetime of WSNs and, as a result, allowing for faster data transmission. The clustering algorithm’s goal is to select the best cluster head (CH). In the existing system, Hybrid grey wolf sunflower optimization algorithm (HGWSFO)and optimal cluster head selection method is used. It does not provide better competence and output in the network. Therefore, the proposed Hybrid Grey Wolf Ant Colony Optimisation (HGWACO) algorithm is used for reducing the energy utilization and enhances the lifespan of the network. Black hole method is used for selecting the cluster heads (CHs). The ant colony optimization (ACO) technique is used to find the route among origin CH and destination. The open cache of nodes, transmission power, and proximity are used to improve the CH selection. The grey wolf optimisation (GWO) technique is the most recent and well-known optimiser module which deals with grey wolves’ hunting activity (GWs). These GWs have the ability to track down and encircle food. The GWO method was inspired by this hunting habit. The proposed HGWACO improves the duration of the network, minimizes the power consumption, also it works with the large-scale networks.The HGWACO method achieves 25.64% of residual energy, 25.64% of alive nodes, 40.65% of dead nodes also it enhances the lifetime of the network.
Keywords: Energy efficiency; power consumption; lifespan of the network; black hole method; ant colony optimisation; routing and cluster heads (CHs)
Wireless sensor network (WSN) requires low-energy and low-price sensor nodes (SNs). The SNs are positioned in a selected location and categorize them to produce a WSN. In several areas, the WSNs recognized a lot of examination within side the battle ground, business inspection units, danger discovery, healthcare tracking and so on. WSN looking forward for green communication. Besides the vitality computational capacities, and transfer speed are few numbers of the sources that encourage the generally WSN control. In such a way, WSN has systematised exact detecting and implies joining of remote communications with numerous nodes. WSN has got a few benefits like communication adaptability, sending adaptability, taken a toll, and less utilization of power [1].
Wireless sensor networks (WSNs) comprise of a huge amount of minimum energy and low-cost sensor hubs which conveyed in harsh surroundings for checking process. In WSNs, information is accumulated from marvel and moved to the sink on a hop-by-hop method. These systems are in alienable restrictions with regard to control, handling ability, radio series, and recollection. The administration of such a huge amount of sensor hubs calls for a productive and scalable routing calculation [2].
WSN includes varied SNs. These SNs lope on a non- reversible battery. Hence, for given load balancing, error acceptance moreover as network connectivity, node alliance is essential. Agglomeration is the method for dividing SNs into teams reckoning on a spread of parameters, and also the selection of a gaggle leader from all collection. These collections are called clusters where as collection leaders are known as cluster heads (CHs) of the clusters. Factors for making the clusters include the intra-cluster message price, the space among CH and its members, position of nodes with reference tothe base station (BS), remaining power of SNs [3].
In view of organization structure, WSN steering conventions are separated into two classes: level and progressive conventions. In level steering, sensor hubs straightforwardly communicate information to the sink. Interestingly, in progressive directing, sensor hubs send their information to the sink on a jump by-bounce. It utilizes legitimate grouping and information gathering through bunch head (CH). Bunch based steering plans are energy proficient and increment the organization lifetime [4,5].
In opposite, the meta-heuristic plans of enhancement have developed into more famous over the new many years. Meta-heuristic calculations are created to address huge dimensional composite enhancement issues and to acquire further developed advancement the search locale [6]. The significant benefits of meta-heuristic algorithms are adaptability, effortlessness, nearby optima evasion, and deduction free component [7]. Adaptability and life span upgrade are viewed as the benefits of bunching based conventions. As of late, various grouping based steering conventions have been proposed. Given the way that grouping is viewed as a non-deterministic polynomial-difficult issue, utilizing meta-heuristic calculations is the suitable option for settling them [8].
By and large, meta-heuristic conventions might be arranged into two significant sorts: Populace and single arrangement-based sorts. These can likewise be arranged dependent on nature motivation into transformative based, material science based, and bio-enlivened calculations. Independent of the dissimilarities among the meta-heuristic conventions, a typical quality aided in the division of the hunt methodology into two phas es: Abuse and investigation [9,10].
The grey wolf optimisation (GWO) algorithm is the most recent and well-known optimiser unit that works with grey wolves’ hunting behaviour (GWs). These GWs have the ability to track down and encircle prey. The GWO algorithm was inspired by this hunting behaviour. As a result, the GWO algorithm is used for exploitation. Ant Colony Optimization (ACO) is well-suited for usage as a routing protocol in a wireless sensor network (WSN) since the ACO method is decentralised, exactly like WSN. Although WSNs are more flexible than cable networks, nodes can run out of power, resulting in path modifications. Since it allows flexible paths and dynamic routing, the ACO method was shown to respond swiftly to changes in the network [11]. The proposed HGWACO helps to minimize the power consumption and also reduce the load balancing. The research helps to identify the solutions for:
• How does the black hole method achieve the better operation in WSN?
• How the ACO method works with multi-hop routing?
• How does the integration of GWO and ACO works?
• Whether the Black hole method for CH selection works with its proper fitness or not?
The proposed Hybrid Grey Wolf Ant Colony Optimisation (HGWACO) with Black hole cluster head (CH) selection helps to enhance the lifespan of the network, load balancing and power utilization. The major contribution of this study is given:
1. Using the black hole algorithm’s conditions, attaining the optimal implementation for wireless sensor nodes in the areas.
2. A black hole-based CH selection technique for WSNs that uses an appropriate fitness function
3. Data packets are sent from origin CH to sink using an ACO-based multi-hop routing method.
The remaining part of our research is written as follows: The Section 2 consists of brief study of existing Wireless Sensor Networks, Grey Wolf Optimization and Ant Colony Optimization. Section 3 describes the working principal of the proposed model. Section 4 evaluates the result and gives comparison of different algorithms. Section 5 states conclusion of the research work.
The author [12] developed a fuzzy inductive reasoning, which was used to select a super CH from among CHs capable of transferring information to portable BS by selecting the optimal characteristics such as BS movement, residual electrical power, and clusters closeness. When data transfer to the BS, the system experiences great energy loss. In [13] grid-based CHs approach based on fragmenting the system area into M N separators of equal widths with the goal of reducing sensor power loss and increased system lifespan. This technique is controlled and needs information on the networking sites’ positions, with all nodes sending their places to the mobile sink.
PSO-based choice of ideal meeting places for just a system was created [14] in an attempt to properly manage the show’s assets. It is accomplished by transferring the load to every location based on the amount quantity of packets as from remainder of the site’s components. Enhanced harmonic hunt power forwarding for WSNs was designed [15]. By applying modification to the variable harmonic recollection speed, this study improves the performance of the evolutionary algorithms harmonic search algorithm (HSA) by harmony memory considering rate (HMCR). The strategy focuses on improving precision, but it does not improve settling time.
In [16] proposed a CHS scheme based on the artificial bee colony (ABC) approach, which is an optimization tool. Three factors are used to assess the ABC’s fitness value: based on inter duration, drain unit proximity, and remaining energy. In [17] proposed a robust and sustainable clustering technique for WSNs based on the ABC algorithm for network size, balancing system energy usage, and system longevity. In [18] the method consists of 2 techniques. Very first process is the rest programme that selects idle networks at least among nodes having lesser energy levels. They’re placed to rest in a manner that doesn’t disrupt broadband service.
In [19] the system is originally partitioned therefore in method. Each network layer subsequently determines CH just once, resulting in nodes. Those groups remain constant during the program’s lifespan. It was done in order to keep the connection stable for an extended period. Because the last timer expires longer inside the suggested technique, very first cluster kills faster than it is in current products. The squirrel search strategy [20], which was motivated by the hunting activity of squirrel and is used in fields including such mini electrical mechanical devices (MEMS) [21], storage banks [22], and etc, is another continuously evolving planning procedure. For power difficulties, in [23] introduced the power confidence gravity algorithm called Energy tracking based gravitational search algorithm (ETGSA) in WSN, which increases system confidence and reduces processing costs.
Many studies have explored merge different optimization methods to avoid the drawbacks of dealing with them separately. In [24] proposed a hybrid HAS with particle swarm optimization (PSO) approach to the CHS optimization method in WSNs, incorporating the discovery barter. This approach improves performance by combining HSA’s great search effectiveness with PSO’s evolving environment. The success in terms of the initial killed base station is satisfactory. The very last node has rounded value, on the other hand, has to be improved. In [25] suggested dragonfly cyclical grey wolf efficiency, which combines the firefly method and grey wolf optimisation.
The fuzzy and ant colony optimization in mac routing of WSN (FAMACROW) procedure was developed [26,27] this standard includes the initial layered node. Some variables of fuzzy inference system for picking CH include grouping, choosing CH, multi connectivity, residual power, the quantity of surrounding sites, and enhanced communication. As a result, every active node a FIS (Fuzzy Inference System) and generates a fuzzified known as competence. Developed a Genetic algorithm (GA) -based, self-organizing network clustering (GASONeC) system for continuously improving WSN groups. In GASONeC, delivery ratio, BS length, predicted energy intake and overall SN number are used to find a dynamical, optimum solution. The proposed HGWACO helps to minimize the power consumption and also reduce the load balancing [28–39].
One of the primary issues in Wireless Sensor Networks is power consumption and load balancing (WSN). Clustering is considered as common load balancing technique. It is made up of sensor nodes and gateways. The data from the sensor nodes is gathered and transmitted to the base station. In the existing architecture, the HGWSFO communicates with sensor nodes through gateways, which consumes more energy during communication. To overcome these issues, the proposed Hybrid Grey Wolf Ant Colony Optimization (HGWACO) is used. Single optimization approaches specialize in either the discovery or utilization phases of optimization but struggle to strike a balance between the two. Increased quality is expected for hybrid optimization strategies to increase network lifespan. For CH selection, the proposed method uses Black hole CH selection. As a result, the proposed study combines ACO and grey wolf optimization (GWO) to balance discovery and utilization and improved productivity in WSN CH selection. Fig. 1 shows the overall architecture of the system.

Figure 1: Overall architecture of the proposed method
Initially, the CH nodes are collected from the WSN and then it is transmitted. Black hole method is used for collecting the CH nodes. Then the Grey wolf and Ant colony optimization method is applied. Finally, it gives the optimal solution. It has the model of network, energy consumption and distance.
WSN is made up of many different SNs, each of which is immobile and has the same abilities. Nodes can act as a CH and a works like sensor during data exchange. Overall, wireless connection, device assignment, data processing, topological aspects, and power usage are all connected to the WSN component. For CH selection black hole algorithm is used. Here is a description and explanation of the black hole method. The networking model was created so that some CHs interact properly with both the sink and the others interact with both the sink on a try and jump manner. Every sensor node gets data from its surroundings and sends it to the CH in a file format at the end of every round. The CH then gathers data sent by the various sensor nodes. Then it transfers its data to the sink, taking into account its own placement and orientation. That is, if the CH is near to the sink, this should send information straight; alternatively, if it is far away from the sink, this will send information shares through other CHs.
The model of energy utilisation is designed using the model provided in the low energy adaptive clustering hierarchy (LEACH) method. The quantity of power usage in the sending node is computed using equation for transferring a data packet with Kb bits as well as a distance Dis (between sending and delivery nodes).
The energy utilization of the electronic path is referred as ENelec, the amount of energy essential to amplify shares the signals in order to communicate a data bit is referred ENamp.
The energy usage of nodes placed between a data transmitting node and a node that sends data is equivalent to the whole of the energy necessary for distribution and delivery information.
At initially, all of the CHs in the system send out an announcement package to announce that they have taken on the position of CH. Each SN in the arrangement determines the CH distance in this situation. In this approach, a node is associated with a given cluster by ensuring that its broadcast distance from the cluster’s CH is minimal, and therefore it delivers data to CH. If the transmission space among CH and the node is higher than the broadcast space among BS and the node, the SNs send the information directly to the BS. This is the cluster-shaping organization based on the computation of near broadcast space. As a result, the system’s nodes may be re-assembled by Eq. (4).
Here, the x and y are the co-ordinates of the nodes in the CH.
The top predator is indeed the grey wolf (GW) that implies this is at the head of both the natural food system. GWs frequently opt to live. A team of 5–12 people is the normal size. Alpha (α) wolves were women and men wolves who command their packs. The wolf normally makes the decisions regarding where to rest, when to wake up, when to prey, etc. The entire group is notified of the choices taken mostly by. Nevertheless, there is evidence of open mindset. The wolf is in charge of a pack of wolves. The entire group recognizes that one at a meeting by bringing their limbs together. It demonstrates that now the unit’s control and structure are far more important than their power.
The beta (β) wolves are subordinate wolves that assist the main wolves in various performance or decision-making. The wolf can be female or male, and if the other wolves grow aged or expire, he or she will mainly probable be the improved one. The bottom-stage wolves must be respected and obeyed by the wolf. It is in charge of the pack’s discipline as well as acting as an advisor to. That enforces the commands throughout the pack and forwards the answer to Omega (ω), the least organised GW, takes on the role of scapegoat. This is not required and is kept separate from the rest of the pack; nonetheless, without it, the entire group will have centre battling and difficulties. It assists in completing the whole set and maintaining its integrity.
It aids in the fulfilment of the entire category and the maintenance of the prevailing arrangement. When a wolf is not, or, therefore he or she is known as delta (δ). The wolves are supposed to subject to and wolves, but it prevails. This group includes guardians, spies, archers, guardians, and seniors. Seekers keep an eye on the area lines and notify the group if they are in risk. Fig. 2 Shows the steps which is involved in GWO. For implementing the GWO algorithm, there is a following step:

Figure 2: Process involved in GWO
Stalking in the GWO method is based just on wolf’s position α, β and ε. Those 3 wolves are being pursued by the Xw wolves. During the chase, the GW approaches the prey. In the following expression, GW’s surrounding tendency is noted:
Here, i is represented as the present iteration, R and Q are represented as coefficient vectors, Xprey is denoted as the place of the prey’s vector.
Here, during iterations, the variable e is linearly reduced from 2 to 0; arbitrarily created vectors are rand1 and rand2.
The capacity to recognise prey location aids the GW in encircling the prey. An effective quest is led through the on a regular basis. In fact, it may play a role in hunting activity on occasion. The α, β and ε have to be alert of the location of prey in order to investigate GW’s hunting behaviour. As a result, the very first 3 best values obtained thus far are saved, and the respite of the hunt agents are subjected to updates according to their own positions in relation to the best search agents’ positions. The words listed are below suggestions.
Thus α, β and ε analyses the position of hunt, while the other wolves adjust their positions all in the region of prey at arbitrary.
The GW starts the prey-attacking procedure whenever the prey stops. The length is reduced to narrow the F from the greatest price in order to scientifically depict the procedure of the actual threat of the prey. Furthermore, |F| 1 encourages the GW to assault (exploiting) the prey. This improves the GWO’s performance while executing a hunt strategy.
GWs usually search for the right option by looking at the sites of, and wolves. They disperse (investigation) from one another to look for prey and then reunite (extraction) to capture the prey. To drive the local search to deviate towards prey, its randomized parameter matrix (F) must be above 1 or below –1. Furthermore, the arbitrary factor matrix (FM) aids GWO in control logic dynamic behaviour throughout optimization and avoiding local maxima. In contrast to the real Part, FM is lowered in a non-linear manner. Again, for aim of highlighting the iterative approach, the variable FM is purposefully required to provide completely random results each occasion.
3.5 Black Hole Algorithm for CH Selection
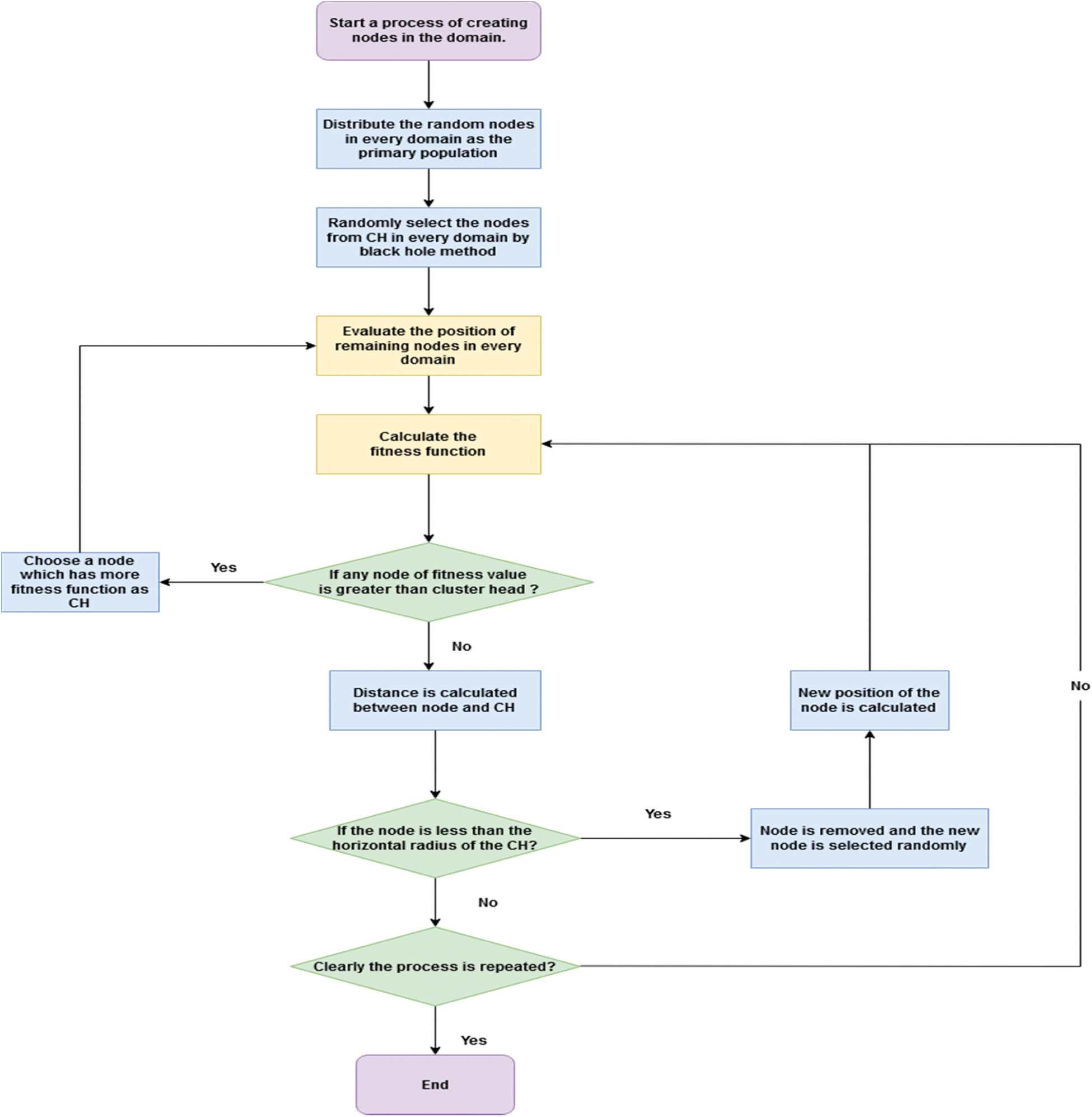
The black hole method is a population-based meta-heuristic method. This approach is similar to former heuristic methods, which is influenced by nature. Each repetition of the black hole method chooses the finest entrant to be the black hole, which then begins to drag last candidates known as stars. If a star approaches a black hole too closely, it will be absorbed by the black hole and vanish ever more. In this situation, a new star (possible result) is formed at random and put in the search area, causing a fresh search to begin. The black hole method was utilised to spread nodes in the regions in this investigation. Fig. 3 shows the process of node and CH selection by using black hole algorithm.

Figure 3: Process of node and CH selection
3.6 Proposed Hybrid Grey Wolf Ant Colony Optimization (HGWACO)
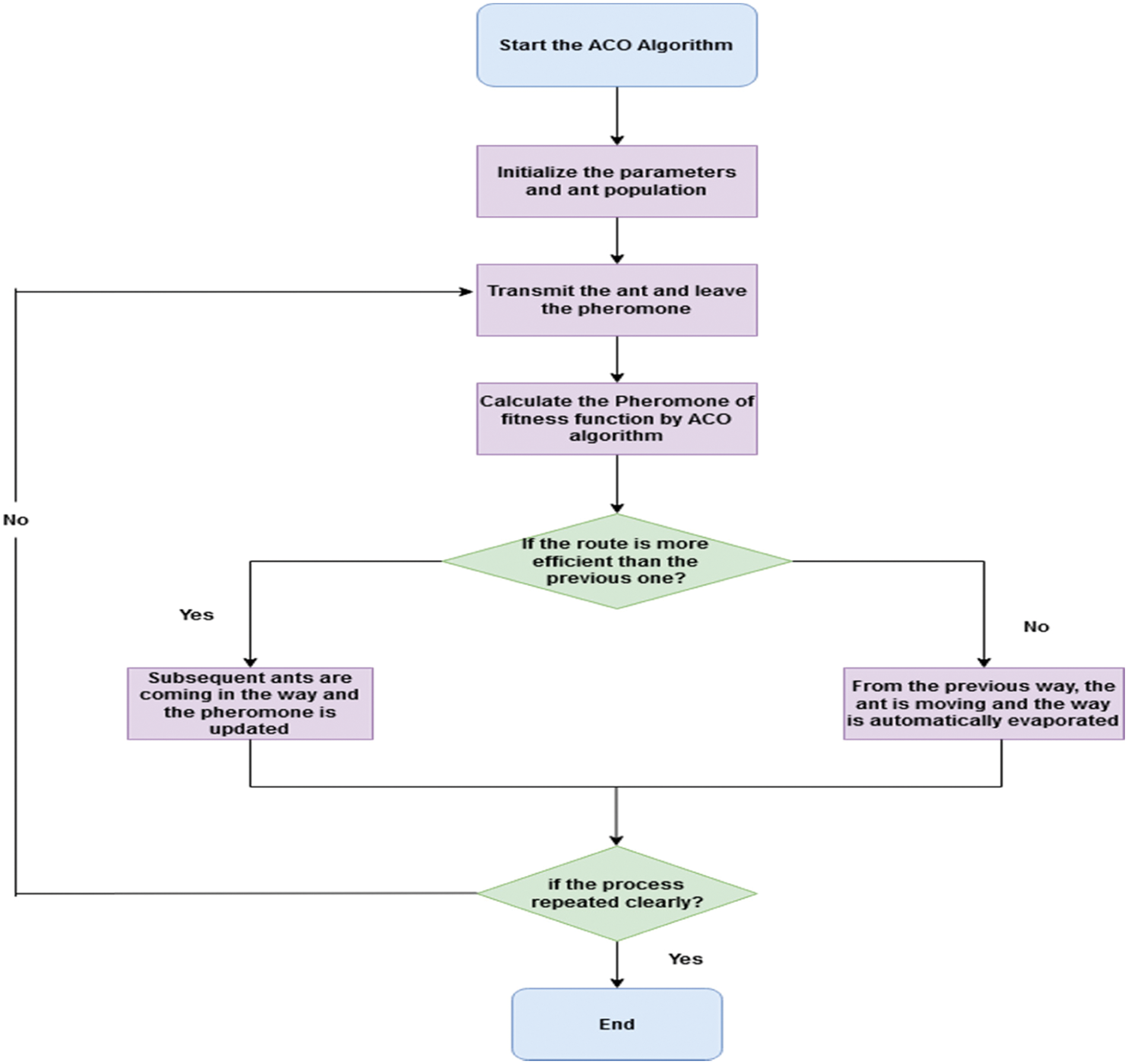
The black hole algorithm was utilised to propagate units throughout this investigation. ACO had also been employed for data transfer between CHs in the event that the relevant CHs are not really the nearest to the sink.
Fig. 4 shows the workflow of proposed Ant Colony Optimization (ACO) algorithm. The following are the stages of the suggested technique. The deployment of nodes in regions is done initially. The information is then passed in one of two ways: directly or indirectly (by means of ACO algorithm). The following are the steps in order. As the original population, several groups were randomly scattered throughout the area. For each region, a node is chosen at random to be the CH. The remaining of the nodes’ positions is calculated.

Figure 4: Workflow of proposed ant colony optimization
The primary place of the node is represented as Xw(t), Node’s original place is calculated by the position of CH and represented by Xwi(t+1). Rand is denoted as random digit formed between 0’s and 1’s, EwBHis represented as black hole node.
Fitness is calculated by using the Eq. (17), here
The radius of the node’s fitness is evaluated by
When a node’s fitness value is higher than that of the CH’s, this will be considered the CH, as well as the process would be continued. As a consequence, the CH in every area is chosen as the nodes only with better fitness value. The range between each node and the CH is determined at this phase. If a data type length will be less than the CH’s diagonal radius, then it will be deleted, and another node would be assigned randomly to substitute it in its area. A horizontal diameter is a region of the CH in which a node is consumed by the CH as entering there.

Algorithm 1 requires N number of nodes, P number of domains, and data about the energy and buffer size of the endpoints as parameters.
The proposed method Hybrid Grey Wolf based Ant Colony Optimization (HGWACO) with black hole algorithm for CH selection uses MATLAB R2018a for simulation. Tab. 1 show the simulation parameters and the values which is used. The parameters used for evaluation is residual energy, energy consumption, alive nodes, dead nodes, lifetime of network.

4.1 Evaluation of Residual Energy
The evaluation of various algorithms such as GWO, HGWSFO is compared with the proposed HGWACO. In terms of residual energy in J as the amount of data communication rounds increases. The experiment uses 4000 rounds, Fig. 5, shows the proposed HGWACO method achieves 25.64% and the GWO obtains 31.53% and the HGWSFO 28.58% of CHs. The proposed method works more efficiently.

Figure 5: Evaluation of residual energy
The evaluation of alive nodes was compared with algorithms such as GWO, HGWSFO and HGWACO. In terms of count of the alive nodes for a data communication the rounds increase. The experiment uses 4000 rounds, Fig. 6, shows the proposed HGWACO method achieves 25.64% and the GWO obtains 31.53% and the HGWSFO 28.58% of CHs. The nodes are alive till the 3620 rounds.

Figure 6: Evaluation of alive nodes
The evaluation of dead nodes was compared with algorithms such as GWO, HGWSFO and HGWACO. In terms of count of the dead nodes for a data message the rounds increase. The experiment uses 4000 rounds, Fig. 7, shows the proposed HGWACO method achieves 40.65% and the GWO obtains 29.45% and the HGWSFO 38.16% of CHs.

Figure 7: Evaluations of dead nodes
Since losing a node may indicate the network losing its functionality, lifespan is indeed the period when the first network component running out from power to deliver a message. Alternatively, a variant interpretation may be employed, whereby some network nodes can expire or go out of electrical energy because other network elements is being used to collect needed data or transport data packets to their target. The proposed Method achieves more lifetime of the network. Fig. 8, shows the network’s lifetime

Figure 8: Lifetime of network
The proposed method uses an amalgamation of Hybrid Grey Wolf optimization based on Ant Colony Optimization (HGWACO) with Black hole algorithm for selection CH in WSN. This helps to reduce the energy utilization and increases the lifetime of the network. The key concept in structuring routing protocols in WSNs is reducing the energy utilization of network nodes. As a result, the important goal in this study area is to create an easy and power-sensitive routing protocol. This protocol must distribute energy evenly between the nodes of the network. The power utilization and detachment range are taken into account when choosing the best CHs. The GWO algorithm’s parameter matrices improve utilization effectiveness, however the ACO method compensates for GWO’s global optimization. The effectiveness of the system is optimally improved with perfect results. The proposed HGWACO outperforms by using following metrics like residual energy, energy consumption, alive nodes, dead nodes, lifetime of network. The HGWACO method achieves 25.64% of residual energy, 25.64% of alive nodes, and 40.65% of dead nodes also it enhances the lifetime of the network. In future research must be improved by focusing on 30% energy saving aspects. The deep learning models with optimization may improve the result of future work.
Funding Statement: This research was supported by Korea Institute for Advancement of Technology(KIAT) grant funded by the Korea Government(MOTIE) (P0012724, The Competency Development Program for Industry Specialist) and the Soonchunhyang University Research Fund.
Conflicts of Interest: The authors declare that they have no conflicts of interest to report regarding the present study.
1. N. Lavanya and S. Thangavelu, “Hybrid grey wolf sunflower optimisation algorithm for energy-efficient cluster head selection in wireless sensor networks for lifetime enhancement,” IET Communications, vol. 12, no. 3, pp. 2–12, 2021. [Google Scholar]
2. S. Seyedsalar, M. Abdi and A. Ghaffari, “Cluster-based data transmission scheme in wireless sensor networks using black hole and ant colony algorithms,” International Journal of Communication Systems, vol. 3, no. 9, pp. 23–35, 2021. [Google Scholar]
3. B. MuhammadKhan, R. Bilal and R. Young, “Fuzzy-TOPSIS based cluster head selection in mobile wireless sensor networks,” Journal of Electrical Systems and Information Technology, vol. 5, no. 3, pp. 928–943, 2018. [Google Scholar]
4. L. Chan, K. G. Chavez, H. Rudolph and A. Hourani, “Hierarchical routing protocols for wireless sensor network: A compressive survey,” Wireless Networks, vol. 3, no. 4, pp. 1–24, 2020. [Google Scholar]
5. D. KeyKhosravi, A. Ghaffari, A. Hosseinalpour and B. A. Khasragi, “New clustering protocol to decrease probability failure nodes and increasing the lifetime in WSNs,” International Journal of Advanced Computer Technology, vol. 2, no. 3, pp. 117–121, 2010. [Google Scholar]
6. E. A. Khalil and A. Bara, “Energy-aware evolutionary routing protocol for dynamic clustering of wireless sensor networks,” Swarm and Evolutionary Computation, vol. 1, no. 4, pp. 195–203, 2011. [Google Scholar]
7. M. Gavrilas, “Heuristic and metaheuristic optimization techniques with application to power systems,” in Proc. 12th WSEAS Int. Conf. on Mathematical Methods and Computational Techniques in Electrical Engineering, Romania, pp. 23–35, 2010. [Google Scholar]
8. E. Alba and B. Dorronsoro, “The exploration exploitation tradeoff in dynamic cellular genetic algorithms,” IEEE Transactions on Evolutionary Computation, vol. 9, no. 2, pp. 126–142, 2005. [Google Scholar]
9. L. Lin and M. Gen, “Auto tuning strategy for evolutionary algorithms: Balancing between exploration and exploitation,” Soft Computing, vol. 13, no. 2, pp. 157–168, 2009. [Google Scholar]
10. L. D. Mech, “Alpha status, dominance, and division of labour in wolf packs,” Canadian Journal of Zoology, vol. 77, no. 8, pp. 1196–1203, 1999. [Google Scholar]
11. P. Nayak and A. Devulapalli, “A fuzzy logic based clustering algorithm for WSN to extend the network lifetime,” IEEE Sensor, vol. 16, no. 1, pp. 137–144, 2015. [Google Scholar]
12. K. Haseeb, K. A. Bakar, A. Abdullah and A. Ahmed, “Grid based cluster head selection mechanism for wireless sensor network,” Telkomnika, vol. 13, no. 1, pp. 1–15, 2015. [Google Scholar]
13. S. Tabib and A. Ghaffari, “Energy efficient routing mechanism for mobile sink in wireless sensor networks using particle swarm optimization algorithm,” Wireless Personal Communications, vol. 104, no. 1, pp. 199–216, 2019. [Google Scholar]
14. B. Zeng and Y. Dong, “An improved harmony search based energy efficient routing algorithm for wireless sensor networks,” Applied Soft Computing, vol. 41, no. 3, pp. 135–147, 2016. [Google Scholar]
15. T. Ahmad, M. Haque and A. M. Khan, “An energy efficient cluster head selection using artificial bees colony optimization for wireless sensor networks,” in Proc. Advances in Nature-Inspired Computing and Applications, EAI/Springer Innovations in Communication and Computing, India, 2019. [Google Scholar]
16. W. Zongshan, D. Hongwei, B. Li, L. Bao and Z. Yang, “Research on an efficient-efficient routing protocol for WSNs based on improved artificial bee colony algorithm,” IET Wireless Sensor, vol. 7, no. 1, pp. 15–20, 2016. [Google Scholar]
17. M. O. Oladimeji, M. Turkey and S. Dudley, “HACH: Heuristic algorithm for clustering hierarchy protocol in wireless sensor networks,” Applied Soft Computing, vol. 55, no. 4, pp. 452–461, 2017. [Google Scholar]
18. M. Mirzaie and S. M. Mazinani, “Adaptive MCFL: An adaptive multi-clustering algorithm using fuzzy logic in wireless sensor network,” Computer Communication, vol. 111, no. 12, pp. 56–67, 2017. [Google Scholar]
19. M. Jain, V. Singh and A. Rani, “A novel nature-inspired algorithm for optimization: Squirrel search algorithm,” Swarm and Evolutionary Computation, vol. 44, no. 4, pp. 148–175, 2019. [Google Scholar]
20. P. Wang, Y. Kong, X. He, M. Zhang and X. Tan, “An improved squirrel search algorithm for maximum like-lihood DOA estimation and application for MEMS vector hydrophone array,” IEEE Access, vol. 7, no. 12, pp. 118343–118358, 2019. [Google Scholar]
21. Y. Wang, T. Du, T. Liu and L. Zhang, “Dynamic multi-objective squirrel search algorithm based on decomposition with evolutionary direction prediction and bidirectional memory populations,” IEEE Access, vol. 7, no. 12, pp. 115997–116013, 2019. [Google Scholar]
22. A. Zahedi and F. Parma, “An energy-aware trust-based routing algorithm using gravitational search approach in wireless sensor networks,” Peer-to-Peer Networking Applications, vol. 12, no. 1, pp. 167–176, 2019. [Google Scholar]
23. T. Shankar, S. Shanmugavel and A. Rajesh, “Hybrid HSA and PSO algorithm for energy-efficient cluster head selection in wireless sensor networks,” Swarm Evolution Computing, vol. 30, no. 6, pp. 1–10, 2016. [Google Scholar]
24. T. S. Murugan and A. Sarkar, “Optimal cluster head selection by hybridization of firefly and grey wolf optimization,” International Journal of Wireless Mobile Computing, vol. 14, no. 3, pp. 296–305, 2018. [Google Scholar]
25. A. Rajagopal, S. Somasundaram and B. Sowmya, “Performance analysis for efficient cluster head selection in wireless sensor network using RBFO and Hybrid BFO BSO,” International Journal of Wireless Communication Mobile Computing, vol. 6, no. 1, pp. 1–23, 2018. [Google Scholar]
26. S. Gajjar, M. Sarkar and K. Dasgupta, “FAMACROW: Fuzzy and ant colony optimization based combined mac, routing, and unequal clustering cross-layer protocol for wireless sensor networks,” Applied Soft Computing, vol. 43, no. 4, pp. 235–247, 2016. [Google Scholar]
27. J. Kim, T. Sharma, B. Kumar, G. S. Tomer and K. Berry, “Intercluster ant colony optimization algorithm for a wireless sensor network in a dense environment,” International Journal of Distributed Sensor Networks, vol. 10, no. 4, pp. 457402, 2014. [Google Scholar]
28. M. Abdel Basset, D. El-Shahat, K. Deb and M. Abouhawwash, “Energy-aware whale optimization algorithm for real-time task scheduling in multiprocessor systems,” Applied Soft Computing, vol. 93, no. 3, pp. 106349, 2020. [Google Scholar]
29. M. Abdel Basset, R. Mohamed, M. Abouhawwash, K. Ripon Chakrabortty and J. Michael, “EA-MSCA: An effective energy-aware multi-objective modified sine-cosine algorithm for real-time task scheduling in multiprocessor systems: Methods and analysis,” Expert Systems with Applications, vol. 173, no. 4, pp. 114699, 2021. [Google Scholar]
30. M. Abdel Basset, R. Mohamed and M. Abouhawwash, “Balanced multi-objective optimization algorithm using improvement based reference points approach,” Swarm and Evolutionary Computation, vol. 60, no. 3, pp. 100791, 2021. [Google Scholar]
31. H. Seada, M. Abouhawwash and K. Deb, “Multiphase balance of diversity and convergence in multiobjective optimization,” IEEE Transactions on Evolutionary Computation, vol. 23, no. 3, pp. 503–513, 2019. [Google Scholar]
32. M. Abouhawwash and A. M. Alessio, “Multi objective evolutionary algorithm for PET imagereconstruction: Concept,” IEEE Transactions on Medical Imaging, vol. 40, no. 8, pp. 2142–2151, 2021. [Google Scholar]
33. M. Abouhawwash, “Hybrid evolutionary multi objective optimization algorithm for helping multi-criterion decision makers,” International Journal of Management Science and Engineering Management, vol. 16, no. 2, pp. 94–106, 2021. [Google Scholar]
34. M. Abouhawwash and K. Deb, “Reference point based evolutionary multi-objective optimization algorithms with convergence properties using KKTPM and ASF metrics,” Journal of Heuristics, vol. 27, no. 12, pp. 575–614, 2021. [Google Scholar]
35. M. Abouhawwash, K. Deb and A. Alessio, “Exploration of multi-objective optimization with genetic algorithms for PET image reconstruction,” Journal of Nuclear Medicine, vol. 61, no. 4, pp. 572, 2020. [Google Scholar]
36. M. Abdel Basset, N. Moustafa, R. Mohamed, O. Elkomy and M. Abouhawwash, “Multi-objective task scheduling approach for fog computing,” IEEE Access, vol. 9, no. 3, pp. 126988–127009, 2021. [Google Scholar]
37. M. Abouhawwash, “Hybrid evolutionary multi-objective optimization algorithm for helping multi criterion decision makers,” International Journal of Management Science and Engineering Management, Taylor&Francis, vol. 16, no. 2, pp. 94–106, 2021. [Google Scholar]
38. S. T. Suganthi, A. Vinayagam, V. Veerasamy, A. Deepa, M. Abouhawwash et al., “Detection and classification of multiple power quality disturbances in Microgrid network using probabilistic based intelligent classifier,” Sustainable Energy Technologies and Assessments, vol. 47, no. 4, pp. 101470, 2021. [Google Scholar]
39. N. Mittal, H. Singh, V. Mittal, S. Mahajan, A. K. Pandit et al., “Optimization of cognitive radio system using self-learning salp swarm algorithm,” Computers, Materials & Continua, vol. 70, no. 2, pp. 3821–3835, 2022. [Google Scholar]
![]() | This work is licensed under a Creative Commons Attribution 4.0 International License, which permits unrestricted use, distribution, and reproduction in any medium, provided the original work is properly cited. |